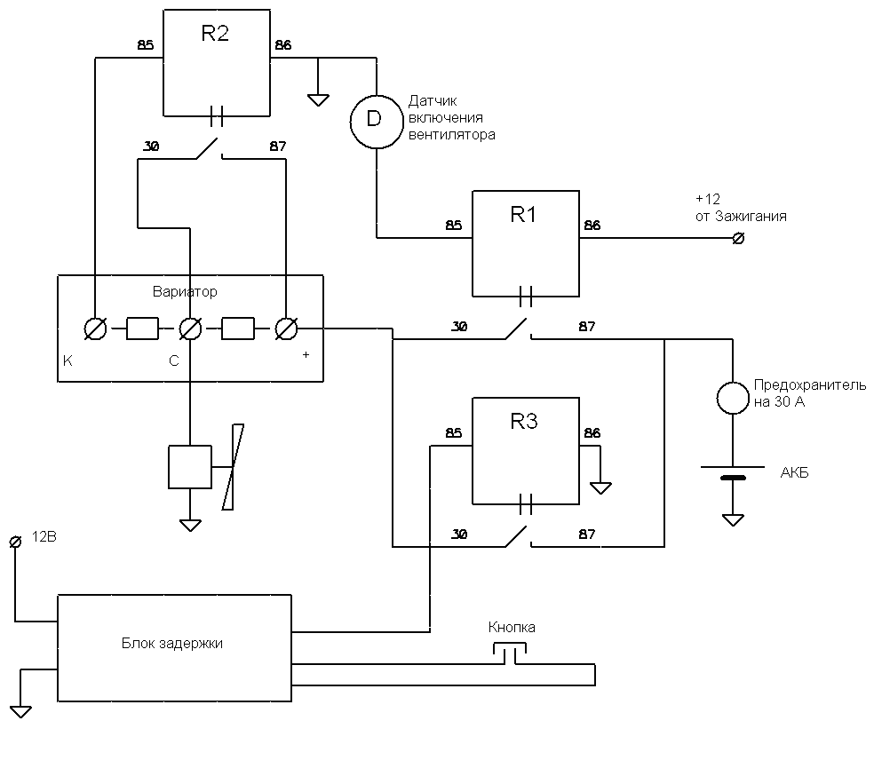
Мечтатель Опубликовано 9 февраля, 2012 Жалоба Опубликовано 9 февраля, 2012 Что представляет собой дополнительное сопротивление? Ну и двигатель на схемах обозначается немного не так. Я сначало думал что это лампочка. Цитата
gen4190 Опубликовано 9 февраля, 2012 Жалоба Опубликовано 9 февраля, 2012 по поводу электроматора я согласен но для бодьшей ясности я нарисовал не лампочку а сам вентилятор ну извеняюсь такой получился а сопротивления я ставлю зиловский вариатор его номер есть в предыдущих схемках стр 3 самый бюджетный вариант или с вентиляторов от шевика но они дорогие . сжема на два вентилятора идентична этой , две схемы на каждый вентилятор свою только датчит от шевика он 3х контактный и кнопку 6 или 8ми выводную и все в ажуре со сдвоенными вентиряторами по проще там сопротивление уже встроенно в кожухе их надо только правильно подключить Цитата
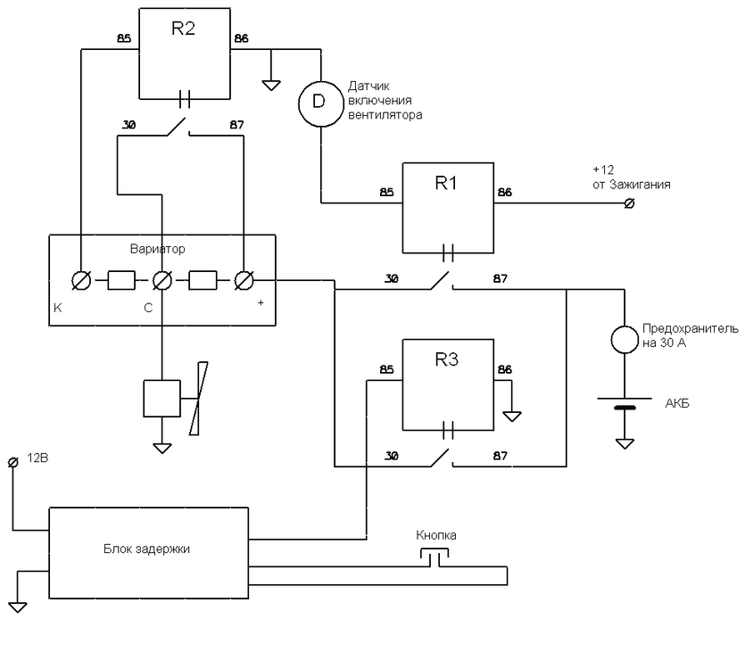
sezamco Опубликовано 10 февраля, 2012 Жалоба Опубликовано 10 февраля, 2012 Подкину еще один вариант включения. Реле 3 и блок задержки можно не рассматривать. Цитата
gen4190 Опубликовано 10 февраля, 2012 Жалоба Опубликовано 10 февраля, 2012 (изменено) Подкину еще один вариант включения. Реле 3 и блок задержки можно не рассматривать. эдинтичная схема если посмотреть в сообшениях то там есть и такой вариант пуска стр 3 только здесь нет трех режимов работы Изменено 10 февраля, 2012 пользователем gen4190 Цитата
cool_c Опубликовано 10 февраля, 2012 Жалоба Опубликовано 10 февраля, 2012 А можно номерок вариатора. Завтра поеду закупать все для этого. Или фото этой хреновины? Цитата
Мечтатель Опубликовано 10 февраля, 2012 Жалоба Опубликовано 10 февраля, 2012 А для чего нужен этот вариатор? Цитата
cool_c Опубликовано 10 февраля, 2012 Жалоба Опубликовано 10 февраля, 2012 Судя по схеме. При подаче напряжения с основного реле оно идёт на вентилятор через вариатор, а так как пусковой ток достаточно большой, то при пуске вентилятора напряжение падает, но по мере раскрутки (плавной) оно увеличивается, становясь достаточным для срабатывания второго реле. Которое замыкает цепь напряму без вариатора и вентилятор продолжает раскручиваться, но уже без дикого пускового тока. Тем самым исключаем рывки при запуске вентилятора, просадку бортовой сети, больший ресурс щеток и коллектора вентилятора. Цитата
gen4190 Опубликовано 10 февраля, 2012 Жалоба Опубликовано 10 февраля, 2012 (изменено) Судя по схеме. При подаче напряжения с основного реле оно идёт на вентилятор через вариатор, а так как пусковой ток достаточно большой, то при пуске вентилятора напряжение падает, но по мере раскрутки (плавной) оно увеличивается, становясь достаточным для срабатывания второго реле. Которое замыкает цепь напряму без вариатора и вентилятор продолжает раскручиваться, но уже без дикого пускового тока. Тем самым исключаем рывки при запуске вентилятора, просадку бортовой сети, больший ресурс щеток и коллектора вентилятора. все правильно ответ на отлично (дополнительное сопротивление или вариатор 1402.3729 , а от шевика можно просто спросить в магазине отдельно они продаются сам видел и реле 3110.3747 Изменено 10 февраля, 2012 пользователем gen4190 Цитата
cool_c Опубликовано 10 февраля, 2012 Жалоба Опубликовано 10 февраля, 2012 "Самая большая угроза для Америки- советская средняя школа "(с) адм. Рикавер. Специальность радиофизика, 2002 г.в. и регулярная практика на всяком железе. Цитата
Мечтатель Опубликовано 10 февраля, 2012 Жалоба Опубликовано 10 февраля, 2012 @gen4190, т.е. по твоей схеме получается что второе реле включается уже после того как запустится вентилятор а запускается н через вариатор? Или я что то опять не так понял. Просто забыл уже что такое паяльник, а с этим вариатором так вобще не разу не сталкивался. Цитата
cool_c Опубликовано 11 февраля, 2012 Жалоба Опубликовано 11 февраля, 2012 Да. Сначала вентилятор запускается через резистор, а потом когда стронулся и начал крутиться, то напрямую. Вот у мну вопрос: Куда ставить вентилятор? Между двигателем и радиатором или наружу? И как он отнесется к смене полярности? И как там с креплениями диффузора к радиатору? Подходят или колхозить надо? Цитата
sezamco Опубликовано 11 февраля, 2012 Жалоба Опубликовано 11 февраля, 2012 Вот так выглядит штатное крепление на волге. Отсюда и буду плясать. Цитата
gen4190 Опубликовано 11 февраля, 2012 Жалоба Опубликовано 11 февраля, 2012 (изменено) Да. Сначала вентилятор запускается через резистор, а потом когда стронулся и начал крутиться, то напрямую. Вот у мну вопрос: Куда ставить вентилятор? Между двигателем и радиатором или наружу? И как он отнесется к смене полярности? И как там с креплениями диффузора к радиатору? Подходят или колхозить надо? полярность я думаю значение не имеет т.к на 402 двс вентилятор стоит перед радиатором но он используется как доп на 406 двс стоит за радиатором вентилятор один и тот же только разные крепления дифузоров . по поводу крепления придется немного по химичить но ничего сложного нет а вартантов крепления куча можно с рамкой можно без рамки Изменено 11 февраля, 2012 пользователем gen4190 Цитата
LeshaF Опубликовано 12 февраля, 2012 Жалоба Опубликовано 12 февраля, 2012 (изменено) Совершенно случайно сегодня нажил блок вентиляторов с "Шевроле-Нивы". На радиатор "кирпича" не становится. Длиннее на 12 см. Даже в подкапотное по ширине не лезет. Это я для информации. Пошел попробовал засунуть в простой кузов P02 в L300. Не лезет. Завтра попробую - лезет ли в кубик. Изменено 12 февраля, 2012 пользователем LeshaF Цитата
Mihabus Опубликовано 22 февраля, 2012 Жалоба Опубликовано 22 февраля, 2012 Совершенно случайно сегодня нажил блок вентиляторов с "Шевроле-Нивы". На радиатор "кирпича" не становится. Длиннее на 12 см. Даже в подкапотное по ширине не лезет. Это я для информации. Пошел попробовал засунуть в простой кузов P02 в L300. Не лезет. Завтра попробую - лезет ли в кубик. Ну и как, получилось что с вентиляторами? Цитата
gen4190 Опубликовано 23 февраля, 2012 Жалоба Опубликовано 23 февраля, 2012 шнивовский длиней на 10 см и с внутрений стороны радиатора должен встать без проблем ктото уже ставил и все влезло Цитата
Festool in action! Опубликовано 23 февраля, 2012 Жалоба Опубликовано 23 февраля, 2012 (изменено) Ставил на L300 2wd, но предварительно был заменен радиатор на медный от нивы старой модели без штатных отверстий под блок вентиляторов. Пришлось сварить рамку из 25-уголка по месту, а к ней крепить вентиляторы. Так как была проблема с забиванием радиатора травой, обтянул рамку с блоком сеткой из нержавейки 2,7х2,7мм. Блок установлен с внешней стороны радиатора. Но вчера карлсон поскрипел и затих, причину пока не выяснил. Неделю назад отказал дополнительный газелевский насос на передней печке ( уже 2й за 2 года), сегодня вернул на место крыльчатку с красивой надписью AISIN. До выяснения)) Изменено 23 февраля, 2012 пользователем Festool in action! Цитата
cool_c Опубликовано 26 февраля, 2012 Жалоба Опубликовано 26 февраля, 2012 Вобщем, созрел я на установку лепестрического карлсона. Ставить буду от родного радиатора кондиционера в помощь основному. Как вискомуфта помрет, так и поставлю большой. Выглядеть это будет так: С радиатора кондиционера будет ампутирован радиатор и вентилятор с крыльчаткой перемещены внутрь рамки для большей эффективности обдува. Потом всё это будет установлено на штатное место. В верхний патрубок радиатора будет врезан тройник ( От УАЗА, Волговский не подойдет. Он больше по диаметру) с датчиком Электрика будет включена по ранее приведенным схемам.Температура сработки датчика 86-88 градусов, но есть и выше. Поэтому подбирайте в зависимости от климата. На след. выходных буду ставить. Следите за нашим телеканалом и не переключайтесь Цитата
gen4190 Опубликовано 26 февраля, 2012 Жалоба Опубликовано 26 февраля, 2012 (изменено) если я не ошибаюсь диаметр всех тройничков одинаковы а по поводу датчика поставь по горечее либо термостат пониже Изменено 26 февраля, 2012 пользователем gen4190 Цитата
cool_c Опубликовано 26 февраля, 2012 Жалоба Опубликовано 26 февраля, 2012 Неа, волговский больше. Я сначала его взял, а потом поменял на УАЗовский. А датчик поменять дело не хитрое. Он в нормальной доступности будет. Цитата
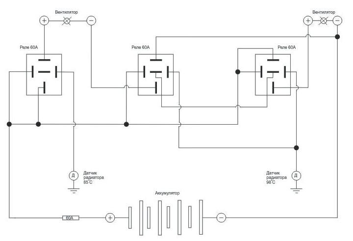
Evgen24rus Опубликовано 11 марта, 2012 Жалоба Опубликовано 11 марта, 2012 (изменено) Всем привет вот моя схема подключения электро вентиляторов. Схема подключения последовательная установлены два датчика температуры радиатор переделывают верхнею и нижнею ванну(переделываю так как верхний патрубок пришел внегодность,а нижний бывший владелец испортил припаивал дифузор к радиатору испортил нижнию ванну), в нижней части ванны радиатора возле патрубка будет сделано отверстие для датчика температуры на 85С,второй датчик на 98С будет стоять через тройник на головке вместе с датчиками управления кондиционером где и дет верхний патрубок радиатора и головки следовательно патрубки не буду рвать. Последовательно схема будет работать так при 85С вентиляторы будут вместе крутить на малых оборотах, не вижу смысла сразу быстро крутить вентиляторы, но если когда-нибудь температура летом достигнет 98С, то вентиляторы будут крутить на всю катушку... Изменено 11 марта, 2012 пользователем Evgen24rus Цитата
cool_c Опубликовано 11 марта, 2012 Жалоба Опубликовано 11 марта, 2012 Сделал я себе электровентилятор. По порядку: Т.к. штатная вискомуфта вполне новая, то выбрасывать мне её стало откровенно жаль, то я решился на следующее действо, а именно: 1) Нашел ранее снятый вентилятор от кондиционера и проверил его. Мне повезло и он был жив. 2) Высверлил клепки радиатора кондея и ампутировал его нафиг из рамки. 3) Внутрь рамки переставил вентилятор и поставил его на штатное место. 4) В верхний патрубок радиатора врезал тройник от Волги на гермеетик, а в тройник вонзил датчик на сантехнический лен и спецгерметик. 5) Использовал штатную проводку и реле от системы кондиционирования перепиновав большой разъем в ногах пассажира ( там надо поменять всего один провод с маленького , который рядом) тогда при подаче питания на штатную проводку кондея будут работать штатные реле. 6) Разъем от системы кондиционирования на 4 пина был запитан следующим образом - штатный + на систему кондиционирования. И на черно-красный плюс от датчика температуры в тройнике. И испытал все это дело на стоящей машине без крылчатки вентилятора. При повышении температуры выше рабочей включился карлсон и начал охлаждать. За 5 минут работы он охладил систему и отключился. Предполагая использовать данную фичу при езде в горку и в пробках, когда штатному тяжело. Ушатаю вискомуфту - поставлю большой. 1 Цитата
gen4190 Опубликовано 11 марта, 2012 Жалоба Опубликовано 11 марта, 2012 Всем привет вот моя схема подключения электро вентиляторов. Схема подключения последовательная установлены два датчика температуры радиатор переделывают верхнею и нижнею ванну(переделываю так как верхний патрубок пришел внегодность,а нижний бывший владелец испортил припаивал дифузор к радиатору испортил нижнию ванну), в нижней части ванны радиатора возле патрубка будет сделано отверстие для датчика температуры на 85С,второй датчик на 98С будет стоять через тройник на головке вместе с датчиками управления кондиционером где и дет верхний патрубок радиатора и головки следовательно патрубки не буду рвать. Последовательно схема будет работать так при 85С вентиляторы будут вместе крутить на малых оборотах, не вижу смысла сразу быстро крутить вентиляторы, но если когда-нибудь температура летом достигнет 98С, то вентиляторы будут крутить на всю катушку... рабят я же писал что датчик от шеве нивы трех контактный включение 90 гр и 95гр нафига ставить два датчика Сделал я себе электровентилятор. По порядку: Т.к. штатная вискомуфта вполне новая, то выбрасывать мне её стало откровенно жаль, то я решился на следующее действо, а именно: 1) Нашел ранее снятый вентилятор от кондиционера и проверил его. Мне повезло и он был жив. 2) Высверлил клепки радиатора кондея и ампутировал его нафиг из рамки. 3) Внутрь рамки переставил вентилятор и поставил его на штатное место. 4) В верхний патрубок радиатора врезал тройник от Волги на гермеетик, а в тройник вонзил датчик на сантехнический лен и спецгерметик. 5) Использовал штатную проводку и реле от системы кондиционирования перепиновав большой разъем в ногах пассажира ( там надо поменять всего один провод с маленького , который рядом) тогда при подаче питания на штатную проводку кондея будут работать штатные реле. 6) Разъем от системы кондиционирования на 4 пина был запитан следующим образом - штатный + на систему кондиционирования. И на черно-красный плюс от датчика температуры в тройнике. И испытал все это дело на стоящей машине без крылчатки вентилятора. При повышении температуры выше рабочей включился карлсон и начал охлаждать. За 5 минут работы он охладил систему и отключился. Предполагая использовать данную фичу при езде в горку и в пробках, когда штатному тяжело. Ушатаю вискомуфту - поставлю большой. так тройник волговский или уазовский Цитата
cool_c Опубликовано 12 марта, 2012 Жалоба Опубликовано 12 марта, 2012 Пля, точно. Тройник УАЗовский! Цитата
Рекомендуемые сообщения
Присоединяйтесь к обсуждению
Вы можете написать сейчас и зарегистрироваться позже. Если у вас есть аккаунт, авторизуйтесь, чтобы опубликовать от имени своего аккаунта.