Перейти к содержанию

Тоха

Members
  • Постов

    281
  • Зарегистрирован

  • Посещение

  • Победитель дней

    2

Весь контент Тоха

  1. ну как вариант с моргалкой??
  2. во=)
  3. Достаточно сделать не фиксирующую кнопку в разрыв между + и реле=)) ща на схеме покажу, тоесть нажимаю на кнопку, она горит моргаю иоргает, отпускаю потухла, надо, просто тумлер включил и она горит
  4. Пожалуйста!!! схема с отдельным включением люстры.... можно еще с помощью реле сделать это=)
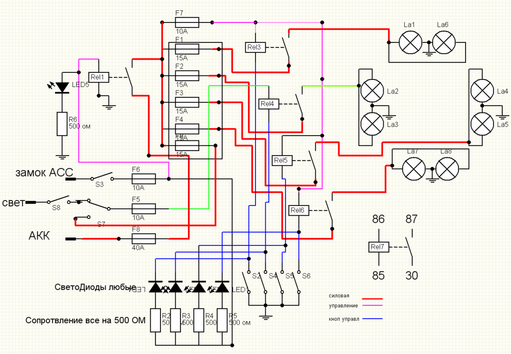
  5. Изменение силовой цепи.
  6. До реле 6 норм=)и 2,5 тоже норм будет=))
  7. Обращайтесь Ну я собирал так как пришло в голову, а потом по советам воплотил изменения=))) не правильно когда все сразу и идеально=))) я сразу рассуждал что лчши отдельно, а потом подумал над твоим предложением посидел и решил что это лишнее=))
  8. Восновном реле номер 2 для полного отключения все цепи и для разгрузки замка зажигания (или 1 реле питать или 4...) а вот на счет предохранителя, чисто я не вижу в нем не какого смысла, так как этот провод приходит кокрас на предохранительный блок=) но впринципи для надежности можно=)
  9. Для расчета сопротивления для светодиодов (кто какие использовать будет) Моя ссылка
  10. Толщина проводов тут для каждого своя, зависит от мощности ламп все управление и питание реле, тут достаточно провода стандартного сечения 1,5мм, а вот на противотуманки нужно и на всю часть отмеченная "КРАСНЫМ" там наверно не меньше 4мм
  11. Упрощенный вариант=)
  12. Так то можно, но надежность схемы падает.. а так все питается от своей цепи и не зависит не от кого!
  13. Я разделил реле по той причини использование конструктивно одинаковых реле впринципи можно использовать одну реле но она должна быть 2х линейная а так силовая цепь отдельно, управление цепь отдельно...
  14. действительно=)) светодиоды не перевернул=)) бывает+)) сопртивления 1к тускловато будет но можно, 500 Ом = 12в Во исправил=))
  15. Если использовать тумблера со внутренними лампочками, то достаточно просто из схемы исключить сопротивления и за место светодиодов подключить лампочки=))
  16. Я не думал что после токого вообще машину можно сделать=((( Жестко=((
  17. Очень похоже на термостат или или крышка радиатора (у меня так же было) она виновата была...
  18. Вот Переработанная схема=)) ваши отзывы.
  19. "номера контактов на релюшках обозначь. Ты, я вижу, в электрике сечёшь. Давай, оптимизируй. Там, где ключ - это "АСС"? И зачем там две релюшки? И почему F3 100mA? И диод на ключе?" Сделаю=)) Две релюшки потому что одна реле запитывает цепь управления (от замка) а вторая постоянку от аккумулятора, Предохранитель просто не поменял номинал, а там Светодиод, он для нагялядного обозначения что есть напряжение на цепи управления после замка, там стоит тумблер, для того чтоб разрывать цепь, чтоб при выключаном тумблере не было питания в схеме доп света!!
  20. В Принципе можно и с кнопок=)) ща переделаем схему=)=)))
  21. Вот накидал вот такую схему=))) заценити=)) и еще ща разрабатываю такую чтоб больше двух нагрузок не включалось одновременно
  22. Придумаю чего нибудь=)))
  23. Я бы сделал индикацию включённых групп ламп, для зрительного просмотра, с помощь их можно контролировать группы ламп и уже отпадает вопрос что ты ненароком поехал по асфальту с люстрой... как думаете:? подключать их просто, могу накидать схему, а там зацените=)
  24. Тоже есть идея по внедрению люстры, но вот возникает вопрос, а как ГАЙЦЫ на это отреагируют??
  25. Просто выведи в ВМТ и на шкиву глянь=) а потом незнаю как у вас, у меня верхний кожух снимается и все видно=)
×
×
  • Создать...